|
1.目的及意义(含国内外的研究现状分析):
随着城市化进程的加速与电力需求的持续增长,电缆作为电力传输的关键载体,其运行安全至关重要。电缆在长期运行过程中,由于过载、老化、接头接触不良等因素,极易产生局部过热现象。若不能及时发现并处理,过热问题可能引发电缆绝缘损坏,进而导致短路、火灾等严重事故,不仅会造成巨大的经济损失,还会威胁人们的生命安全。传统的人工巡检方式效率低下,难以实时、全面地掌握电缆温度状况。因此,研发一套高效、可靠的分布式电缆温度监测系统迫在眉睫。
本课题旨在基于STM32设计一套分布式电缆温度监测系统,实现对电缆接头表面温度的精准测量与实时监测。通过多路采集电路,可同时对多个关键接头进行循环监测,确保监测的全面性。利用WIFI模块将数据上传至云平台,实现数据的远程存储与分析,手机端可实时显示各监测点温度并设置报警阈值。当温度超过阈值时,系统触发本地声光报警并向手机推送告警信息,以便工作人员及时采取措施,避免事故发生。该系统的研发对于保障电缆安全运行、提高电力系统的可靠性和稳定性具有重要意义,同时也能为相关领域的研究提供一定的参考和借鉴。
在国内,对于电缆温度监测系统的研究已取得一定成果。众多学者和科研机构开展了相关研究工作,部分研究成果已应用于实际工程。在传感器选型方面,有研究采用DS18B20温度传感器实现对电缆温度的测量,利用其数字输出、测量精度较高等特点,满足一定的监测需求。也有研究采用分布式光纤传感技术,该技术具有抗电磁干扰、可长距离监测等优势,但成本相对较高。在系统设计方面,一些研究基于STM32单片机进行开发,实现对温度数据的采集、处理和传输。然而,部分系统在多路采集的稳定性、数据上传的实时性以及手机端应用的交互性等方面仍存在不足,需要进一步优化和完善。
国外在电缆温度监测领域的研究起步较早,技术相对成熟。一些发达国家在传感器技术、通信技术以及系统集成方面处于领先地位。在传感器方面,除了常见的温度传感器外,还研发了高精度、高可靠性的专用温度传感器,能够更准确地测量电缆温度。在通信技术方面,广泛采用先进的无线通信技术,如LoRa、NB-IoT等,实现数据的长距离、低功耗传输。在系统设计方面,注重系统的智能化和自动化,能够实现对电缆温度的实时监测、故障诊断和预警。同时,国外一些企业还推出了成熟的电缆温度监测产品,具有较高的性能和稳定性,但价格较为昂贵,限制了其在国内市场的广泛应用。
综上所述,国内外在电缆温度监测系统研究方面均取得了一定进展,但在传感器精度、系统稳定性、成本等方面仍存在一些问题。本课题基于STM32设计分布式电缆温度监测系统,结合国内实际需求,借鉴国外先进技术,旨在开发一套性价比高、性能稳定的监测系统,具有较高的研究价值和应用前景。
2.基本内容和技术方案:
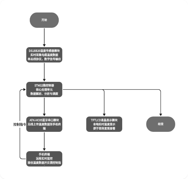
本次设计旨在构建一套基于STM32的分布式电缆温度监测系统,实现对电缆温度的实时、精准监测与无线传输。系统以STM32微控制器为核心,利用DS18B20数字化温度传感器采集电缆温度数据,该传感器采用单总线协议,仅占用一个I/O口就能将环境温度转化为数字信号,具有微型化、低功耗、高性能等优点,能满足分布式监测需求。采集到的温度数据由STM32处理后,通过TFTLCD液晶模块进行本地显示,方便现场人员直观查看。同时,借助ATK - HC05蓝牙串口模块,将温度信息无线发送至手机终端,实现远程监控。此外,系统还具备接收终端反馈控制信息的功能,可依据实际需求对监测过程进行灵活调整,保障电缆运行安全。
系统整体采用模块化设计,各模块分工明确又协同工作。其系统整体框图如图1所示:

图1 系统框图
DS18B20温度传感器模块负责实时采集电缆温度数据,并将其转换为数字信号传输给STM32微控制器。STM32微控制器作为核心,对接收到的温度数据进行处理、分析,一方面驱动TFTLCD液晶显示模块展示当前温度,另一方面将温度数据通过ATK - HC05蓝牙串口模块发送至手机终端。手机终端可实时接收温度信息,并能反馈控制信息给STM32微控制器,实现对系统的远程控制。整个系统结构紧凑,功能完善,能有效实现对分布式电缆温度的监测与管理。
3.进度安排:
1、2025年12月7日前:学校完成毕业设计任务书编制审核并下发,明确本次基于STM32的分
布式电缆温度监测系统设计要求、目标与任务。
2、2025年12月8日 - 2025年12月21日:学生广泛查阅资料,结合任务书确定研究内容与
方案,撰写开题报告。指导教师审阅并提出修改意见,学生完善后由教师批复。
3、2025 - 2026 - 1学期第1 - 4周:开展硬件设计,选STM32、传感器、WIFI模块,设计多
路采集与报警电路,制作硬件;搭建软件环境,编写各模块代码。测试硬件功能,记录结果并做阶段性总结,分析问题与方案。
4、2025 - 2026 - 1学期第5 - 7周:整合各模块代码,优化结构。搭建测试环境,全面测试
系统功能、性能与稳定性,验证是否达要求。根据结果调试优化,完成论文初稿,阐述设计思路、方法与测试结果。
5、2025 - 2026 - 1学期第8 - 9周:依教师意见与测试问题修改完善论文,确保内容准确、
逻辑清晰。整理设计资料,装订成完整文档。
6、2025 - 2026 - 1学期第10周:熟悉设计内容与论文,制作重点突出、简洁明了的答辩PPT,
准备演示设备和道具。
7、2025 - 2026 - 1学期第11周:模拟答辩,依评委意见最后调整。调整心态,熟悉流程,
迎接正式答辩。
4.指导老师意见:
该生的选题是学生所学专业知识的延续,符合学生专业发展方向,对于提高学生的基本知识和技能,对于提高学生的研究能力有益,且选题需要完成的内容能够实际应用,做到了理论与实践结合,有现实意义。从开题报告上来看该生进行了较为详尽的调研,参考了许多文献,对选题的目的及意义比较清楚,技术方案合理,所选用的硬件系统和开发软件能够满足本选题的功能要求。从报告及平时表现来看,该生能够完成选题所要求的内容,研究方法和研究计划合理,能够在计划时间内完成该课题的设计。
综上所述,同意该课题开题。
指导教师签名: 年 月 日
|